首页
集团简介
集团概况
集团概况
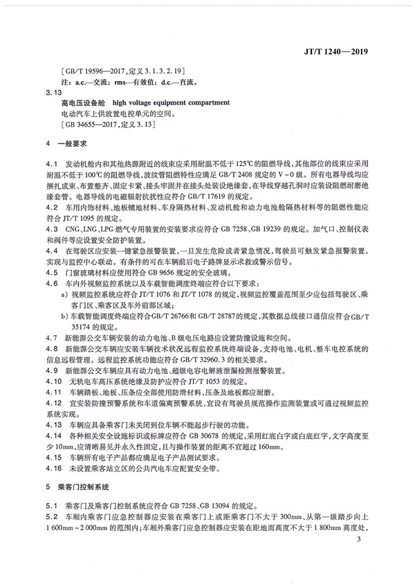
公交系统
集团机关
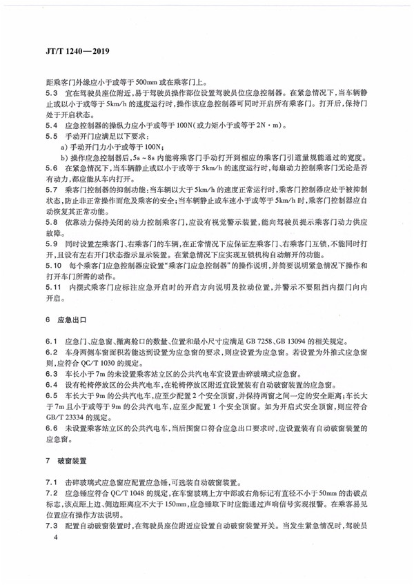
集团机关
集团快讯
集团新闻
集团新闻
活动专栏
公交荣誉
普法专栏
企业文化
政策法规
政策法规
便民服务
公交线路查询
公交线路查询
公告栏
党建园地
定制公交
20
您当前的位置:
主页
>
企业文化
>
政策法规
>
【标准】JT/T 1240—2019 城市公共汽电车车辆专用安全设施技术要求
时间:2019-03-14 14:08
浏览量:次
【标准】JT/T 1240—2019 城市公共汽电车车辆专用安全设施技术要求
交通运输部《JT/T 1240—2019 城市公共汽电车车辆专用安全设施技术要求》要求,3月1日起驾驶区隔离等安全设施成行业“标配”。